

11月28日
11月27日
11月27日
11月26日
11月26日
气候大会在妥协中闭幕,关键问题仍难落实
【气候大会在妥协中闭幕,关键问题仍难落实】作者 | 《财经》研究员 马铭泽 编辑 | 黄凯茜“化石燃料退出路线图”成为COP30的最大争议点。哥伦比亚将与荷兰在2026年举办首届“国际化石燃料退出大会&rd
12条航线取消航班,短期中国赴日人数骤降
【12条航线取消航班,短期中国赴日人数骤降】作者 | 《财经》记者 王静仪 编辑 | 王延春两成航班取消、有邮轮放弃停靠,中国游客减少短期中国赴日人数骤降。本周(11月24日至30日)航班数据显示,从中国到日本的航班取消率持
中小银行兼并重组新趋势
【中小银行兼并重组新趋势】作者 | 杨子荣 李芃辰 编辑 | 王延春兼并重组已成为中小银行化解风险、推动转型升级的重要路径近年来,中国中小银行兼并重组的步伐显著加快。据统计,2022年、2023年、2024年,
债务人生重启 |《财经》特别报道
【债务人生重启 |《财经》特别报道】作者 | 《财经》记者 陈洪杰 编辑 | 张颖馨 袁满在为数千万因疫情受困的普通人按下信用“重启键”的同时,中国征信制度随之步入新阶段——在保证风险约
国产AI编程,谁的蛋糕?
【国产AI编程,谁的蛋糕?】作者 | 《财经》研究员 周源 吴俊宇 编辑 | 谢丽容AI编程不只是IT部门的工具升级,还是一场正在发生的、深刻影响未来十年商业世界面貌的底层力量之一众多人工智能(AI)应用中,AI
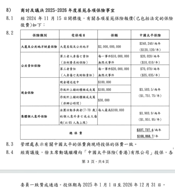
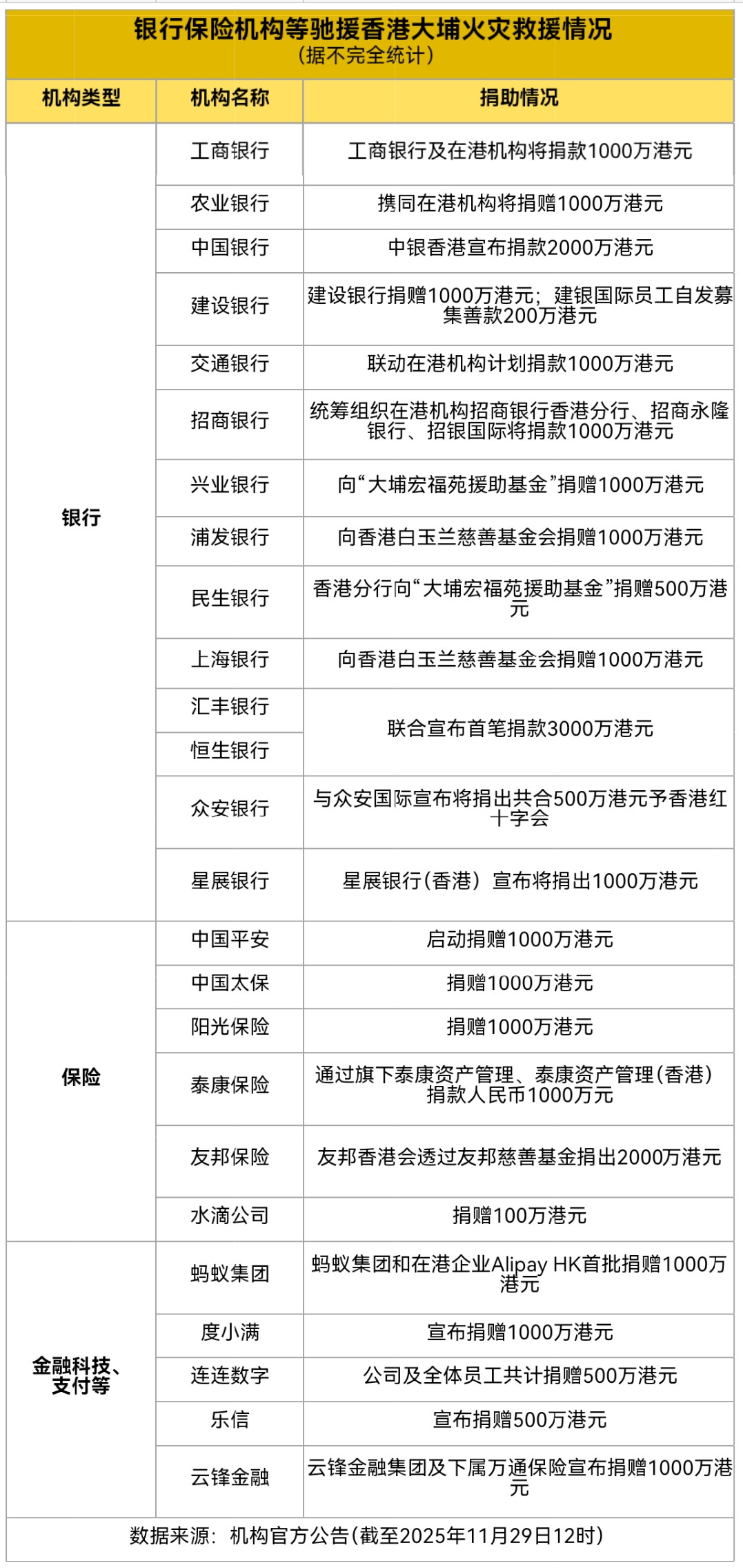
香港大埔高楼火灾升至五级,至少14人死亡
【香港大埔高楼火灾升至五级,至少14人死亡】作者 | 《财经》特派香港记者 焦建 编辑 | 苏琦目前仍有部分大厦内有被围困的市民。香港消防处已经掌握部分市民所在的位置,但因为火场温度非常高,不能前往进行救援11月26日,